EVO真人

    新闻中心
    NEWS CENTER
    资讯分类

    Science最新研究:补充亚精胺可增强抗肿瘤免疫反应机制

    • 分类:行业动态
    • 发布时间:2022-12-26 17:16
    • 访问量:

    【概要描述】免疫系统能力会随着年龄的增长而下降,对于老年人来说更容易感染以及患上癌症,与年轻人相比常用的治疗方法PD-1抑制疗法在老年人体内通常是无效的。研究表明,在人体中存在一种生物多胺亚精胺会随着年龄的增长而减少,补充亚精胺可以改善或延缓一些与年龄相关的疾病,包括免疫系统的疾病。然而,随着衰老引起的亚精胺缺乏与衰老诱导的T细胞免疫抑制之间的关系尚不清楚。

    Science最新研究:补充亚精胺可增强抗肿瘤免疫反应机制

    【概要描述】免疫系统能力会随着年龄的增长而下降,对于老年人来说更容易感染以及患上癌症,与年轻人相比常用的治疗方法PD-1抑制疗法在老年人体内通常是无效的。研究表明,在人体中存在一种生物多胺亚精胺会随着年龄的增长而减少,补充亚精胺可以改善或延缓一些与年龄相关的疾病,包括免疫系统的疾病。然而,随着衰老引起的亚精胺缺乏与衰老诱导的T细胞免疫抑制之间的关系尚不清楚。

    • 分类:行业动态
    • 发布时间:2022-12-26 17:16
    • 访问量:
    详情

    免疫系统能力会随着年龄的增长而下降,对于老年人来说更容易感染以及患上癌症,与年轻人相比常用的治疗方法PD-1抑制疗法在老年人体内通常是无效的。研究表明,在人体中存在一种生物多胺亚精胺会随着年龄的增长而减少,补充亚精胺可以改善或延缓一些与年龄相关的疾病,包括免疫系统的疾病。然而,随着衰老引起的亚精胺缺乏与衰老诱导的T细胞免疫抑制之间的关系尚不清楚。


          近日,日本京都大学的研究人员在《Science 》发表题为 “Spermidine activates mitochondrial trifunctional protein and improves antitumor immunity in mice ” 的研究论文。该研究揭开了亚精胺通过直接结合并激活线粒体三功能蛋白MTP,引发脂肪酸氧化,最终导致CD8+ T细胞线粒体代谢增强,促进抗肿瘤免疫。


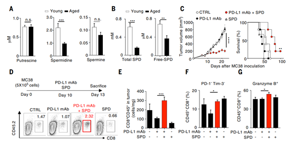
           首先研究团队验证了老年小鼠CD8+T细胞中亚精胺的总浓度和细胞内游离浓度约为年轻小鼠的一半。因此,研究团队验证亚精胺缺乏是否是PD-1在衰老小鼠中治疗无响应的原因。通过试验发现亚精胺增强了PD-1抑制免疫疗法在老年小鼠中的抗肿瘤活性,并且亚精胺补充剂对肿瘤对单一抗PD-1抗体治疗无反应的年轻小鼠也有效。结果表明,亚精胺和抗PD-1抗体联合治疗增强了CD8+T细胞的增殖、细胞因子产生和线粒体ATP产生,并且亚精胺有效增强线粒体功能,在1小时内显著提高线粒体脂肪酸氧化代谢。

     

     

    (图1 亚精胺增加线粒体功能激活CD8+T细胞)

     

    为了探索亚精胺是否直接激活线粒体中的脂肪酸氧化酶(FAO),研究团队通过生化分析确定亚精胺与线粒体三功能蛋白(MTP)结合,MTP是脂肪酸β-氧化的中心酶。MTP由α和β亚基组成,两者都与亚精胺结合。使用从大肠杆菌中合成和纯化的MTP进行的试验显示,亚精胺以很强的亲和力结合MTP[结合亲和力(解离常数,Kd) = 0.1μM]并增强了它们的酶促脂肪酸氧化活性。特异性地剔除T细胞中的MTPα亚基消除了亚精胺对PD-1抑制免疫疗法的增强作用,这表明MTP是亚精胺依赖性T细胞激活所必需的。

     

     

    总结,亚精胺通过直接结合和激活MTP来增强脂肪酸氧化。补充亚精胺可以增强脂肪酸氧化活性,提高CD8+T细胞的线粒体活性和细胞毒性功能。研究团队对亚精胺特性有了新的认识,这可能有助于制定策略来预防和改善与年龄有关的免疫疾病的结果,并对抗癌症中对PD-1抑制疗法的无反应性,而不论年龄大小。

     

    参考文献:
    [1] Al-Habsi M, Chamoto K, Matsumoto K, et al.Spermidine activates mitochondrial trifunctional protein and improves antitumor immunity in mice. Science. 2022 Oct 28;378(6618):eabj3510.
     

    ×

    搜索

    搜索
    这是描述信息

    热线:021-68187180

    传真:021-68187179

    邮箱:services@dingzhuti.com

                        sales@dingzhuti.com

    地址:上海市浦东新区周浦镇蓝靛路1199号

    这是描述信息
    版权所有©EVO真人(上海)有限公司    沪ICP备09012407号      沪公网安备31011502015262号   
    ×